在线结算、在线支付、自动到帐、自动上货、网购批发 专注服务中小企业 会员中心 | 设为首页 | 加入收藏 | 繁体中文
服务热线:400-6966-014 咨询
网站首页软件购买软件动态软件下载常见问题全网推广合作商招贤纳士关于我们媒体报道
栏目导航
新闻搜索
热门点击
联系我们
  • 网址:www.we0546.com
  • 邮箱:414787450@qq.com
  • 电话:4006966014
  • 地址:山东省东营市东营区西二路471号北海嘉园C座305号

  • 首页新闻中心  
     
    首个国家级政务服务小程序上线 可办近200项政务服务
    来源:转载 点击数:1340次 更新时间:2019/6/5 16:17:10

      新浪科技讯 6月5日下午消息,近日,中国政务服务平台小程序在微信,支付宝两个平台上线试运行,该小程序成为首个国家级政务服务小程序。

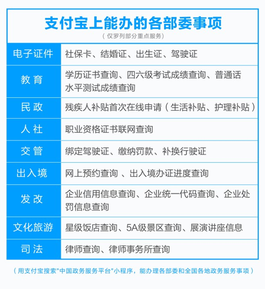
      据介绍,中国政务服务平台由国务院办公厅主办,已接入46个国务院部门、32个地方政府的142万项政务服务事项办事指南以及近200项便民服务应用。

      助残服务是中国政务服务小程序的一大亮点。过去,残障人士申请补助时,需到政府受理窗口提交书面材料,层层审核不断来回跑。而因无法跨地区办理,身处异地的残障人士更是十分不便。如今有了与国家政务服务平台认证系统互通的中国政务服务小程序,残障人士打开小程序进行网络实名、刷脸认证后,小程序将自动填充用户身份信息,随后他们即可在线办理“全国残疾人证申请”等5项助残服务。

    中国政务服务平台小程序(左为支付宝截图,右为微信截图)中国政务服务平台小程序(左为支付宝截图,右为微信截图)

      小程序首页还提供了部分省市政务服务小程序入口,用户能够一键进入相关地方政府网上办事窗口,并在各地区间切换。此外据介绍,用户还可以在线投诉或提出建议,相关意见将直达平台后台,并由相关部门处理后反馈给用户,实现群众诉求件件有落实、事事有回应。


    版权申明:本站文章均来自网络转载,本站无法鉴别所上传图片或文字的知识版权,如果侵犯,请及时通知我们,本网站将在第一时间及时删除。

    【刷新页面】【加入收藏】【打印此文】 【关闭窗口】
    上一篇:直击|百度宣布何俊杰加盟百度任副总裁 负责战略投资 下一篇:百度“变法”:搜索神话结束 全力奋战AI
     

      友情链接
    腾讯企业QQ招商银行金山360工商银行支付宝财付通
    快递查询东营招聘网绿色软件下载软件盒子天空下载西西软件园太平洋电脑网天极下载多多软件站
    好特下载飞翔下载泡泡网下载ECSHOP非凡软件站ZOL分流下硅谷动力豆豆网it168下
    广告服务 | 联系我们 | 关于我们 | 版权声明 | 友情链接
    Copyright 2009 - 2010 Powered By Zhirui Ver 3.6.5 鲁ICP备13019314号
    邮件:414787450@qq.com 电话:4006966014  地址:山东省东营市东营区西二路471号北海嘉园C座305号  法律顾问:山东众成仁和律师事务所